Abstract
Routing is very fundamental to the implementation of any networking or communications infrastructure. This paper, therefore, examines the conflicts and relevant considerations for implementing autonomous or self-organising unmanned aerial vehicles (UAVs) for communications area coverage, with particular emphasis on the impact of aerial vehicle autonomy algorithms on routing techniques for such networks. UAV networks can be deployed either as ad-hoc or infrastructure-based solutions. The mobility of UAVs introduces periodic topology changes, impacting link availability and routing paths. This work examines the implications of autonomous coordination of multiple UAVs on routing techniques and network architecture stability. The paper proposes a solution where routing techniques and UAV autonomy algorithms are integrated for improved global network efficiency for both ad-hoc and infrastructure-based scenarios. Integrating UAV autonomy algorithms with routing schemes may be an efficient method to mitigate link/topology stability issues and improve inter-UAV communication and network throughput, a key requirement for UAV networks. The implementation of inter-UAV links using optical, microwave or mmWave transmission is examined in the context of this work. The proposed integration may be crucial for communications coverage, where UAVs provide communications area coverage of a community of mobile or fixed users in either ad-hoc or infrastructure-based modes.
Introduction
Unmanned Aerial Vehicle Communications Network
The use of unmanned aerial vehicles (UAVs) as a communication infrastructure is covered in the literature and continues to be considered an active area of research (Aadil et al., 2018; Jiang & Han, 2018; Rosati et al., 2016; Zhao & Braun, 2012; Zheng, Sangaiah & Wang, 2018). These aerial vehicles or platforms can be lighter than air (e.g. airships, balloons) or heavier than air (e.g. aircraft, high altitude platform stations (HAPS) capable of operating in the upper atmosphere). Regardless of taxonomical differences, all aerial platforms considered within this category are unmanned aerial vehicles with different aeronautical profiles. Depending on the network architecture, aerial networks can be infrastructure-based (Gupta, Jain & Vaszkun, 2015) or ad-hoc, also known as flying ad-hoc, networks (FANETs), a type of mobile ad-hoc network (MANET) (Jiang & Han, 2018; Rosati et al., 2016). When the aerial vehicles are comprised of UAVs specifically, the network can be described as a UAV Ad-hoc Network (UANET) or Unmanned Aeronautical Ad-hoc Network (UAANET) (Jiang & Han, 2018; Maxa, Mahmoud & Larrieu, 2015), as shown in Figure 1. This work will describe all forms of aerial ad-hoc networks as UANETs regardless of platform type. UANETs are significantly different from MANETs due to mobility, dynamic topology, changing link quality and 3D environmental scenarios. These characteristics pose challenges for designers and applications (Aadil et al., 2018; Gupta et al., 2015). This work considers both infrastructure-based and ad-hoc network implementation scenarios for routing and aerial platform coordination requirements. In most literature, UAV networks are readily assumed or treated as ad-hoc networks (Gupta et al., 2015) but this limits capability, applications and research scope of UAV communication networks in general. Ad-hoc networks by definition do not have any central infrastructure and therefore no fixed topology, unlike infrastructure-based systems (Zhao & Braun, 2012). However, in MANETs and VANETs (Vehicle Ad-hoc Networks), the distinction is clearer and easily applicable but with UAV networks the definitions become less strict, especially when inter-UAV links are implemented. An infrastructure-based UAV network that uses inter-UAV links and comprises of more than one UAV will likely encounter similar challenges common to ad-hoc networks in some parts of its implementation, as shown in Figure 1. Considering design similarities for both ad-hoc and infrastructure-based systems at the lower network layers (2 and 3) is critical for implementing efficient routing and platform coordination schemes. This approach will provide design-level proof against scenarios where UAV infrastructure-based systems have some ad-hoc traits in parts of the network due to reliance on inter-UAV links for multi-UAV communications.
The remainder of this section introduces the concept of UAV networks in both ad-hoc and infrastructure-based modes. Section II examines routing schemes proposed for UAV networks. Section III highlights design considerations for routing schemes especially for UAV network implementation. Section IV examines the requirements of autonomous UAV algorithms. Section V outlines an integration proposal for routing and autonomous UAV algorithms. Section VI describes the impact of implementing inter-UAV links with optical, microwave or millimetre wave technology. Finally, section VII draws conclusions on the work and considers future work.
Figure 1. UAV-based network showing both infrastructure-based and ad-hoc traits
Autonomous and Cooperative Multi-UAV Networks
This work is considered within the context of implementing swarms of semi- or fully autonomous aerial vehicles with self-organising capabilities. Autonomy is defined within the context of the capability of the UAV for decision-making or self-governance; however, levels of autonomy exist and may depend on design, functions and specifics of the mission (Chen, Wang & Li, 2009). It is expected that the movement of aerial vehicles of the future will be managed by fully autonomous algorithms maintaining network connectivity, data rate and coverage as mission objectives (Zhao & Braun, 2012). Autonomy in this regard can also refer to the ability of the UAVs to make local decisions with limited or no global knowledge and still achieve network-wide objectives cooperatively. For a swarm of flying UAVs with the mission of providing communications coverage, either as a standalone network (ad-hoc) or part of a larger infrastructure, self-organisation and swarm coordination is very crucial. Maintaining stable inter-UAV communications is very critical to any form of autonomous and efficient coordination scheme for communications area coverage or similar applications (Gupta et al., 2015). As demands for the deployment of UAVs for various communications infrastructure scenarios are considered, the challenge of developing autonomous aerial vehicles with a capability to cooperate or coordinate as a swarm, providing service with very minimal human input, is essential. Reviewed literature on UAV networks has focused on topology changes and impact on routing without considering autonomy algorithms and requirements. In this work an attempt is made to integrate routing techniques with aerial vehicle autonomy, with a view to achieving stable network link availability and quality. That mobility of aerial vehicles introduces a higher dimension of topology change is an established issue but how much vehicle autonomy algorithm decisions affect link and network stability is not sufficiently addressed in the literature (Anicho et al., 2018b). In designing aerial vehicle autonomy algorithms, the main consideration is always to develop agents with intelligence for learning and decision making. In this work, a proposal to integrate routing decisions with autonomy decision outputs is made. For instance, current routing techniques use different routing metrics to make routing decisions: integrating another layer of logic that interfaces more proactively with the aerial vehicle autonomy algorithm will be desirable.
Routing Schemes in UAV Networks
Routing is a critical concept in UAV networks and has received attention from the research community. This work is not about how routing schemes work but how routing may be affected by higher decisions of the autonomous UAV logic layer. The link disruptions for aerial networks are significant due to mobility and related issues; however, to provide service, the network must be able to route control and data traffic from source to destination reliably (Maxa et al., 2015). How to achieve this will depend on the performance of the routing schemes adopted. It is accepted that routing techniques employed in other mobile systems cannot be implemented for UAV ad-hoc or infrastructure-based networks (Zheng et al., 2018; Gupta et al., 2015).
Zheng et al. (2018) proposed an adaptive hybrid reinforcement learning, self-learning routing protocol (RLSRP) to address the network-layer routing requirements and position-prediction-based directional (PPMAC) protocol for the FANET MAC layer. The protocol implements two cooperative transceivers operating concurrently, with one processing position and control packets while the other handles data traffic. This scheme depends on position prediction and estimation, which may be problematic if predictions become significantly inaccurate. The protocol relies heavily on the assumption that GPS coordinate vectors will be shared amongst all participating UAV nodes, which is also subject to link availability. From the perspective of an autonomous platform algorithm, it is important to clarify how such a routing scheme will be affected by flight control systems, which are not integrated with routing algorithms.
Rosati et al. (2016) compared the performance of optimised link-state routing (OLSR) and predictive-OLSR (P-OLSR) and discovered that P-OLSR performed significantly better than OLSR. P-OLSR essentially predicts the evolution of quality of the wireless links using GPS information from the autopilot system. In this approach, the routing algorithm predicts link quality evolution, which is a proactive routing approach. It is also evident that there is no integration of the flight system decisions with the routing algorithm.
Biomo, Kunz & St-Hilaire (2014) proposed a strategy to mitigate the failure of Geographic Greedy Forwarding (GGF), a routing scheme that relies on greedy forwarding (GF) to route packets to the neighbour whose location is closest to the destination. However, the scheme fails when there is no node that meets the GF metrics: i.e., no neighbour is closer to the destination. The void node in this circumstance drops the packet, a scenario that is very undesirable for reliable communications. The strategy proposed by the authors relied on implementing some kind of holding scheme to prevent the node from dropping the packets too soon while trying various remedial strategies. One remedial strategy focused on retrying the GGF process and dropping the packet after the second attempt, which also does not assure success. Another strategy was to forward the packet to the furthest neighbour regardless of distance, which may be a problem if there is no node within transmission range. Finally, the last strategy relied on forwarding the packet to the best moving node, which may be the forwarding node itself, in which case a loop is formed and may lead to the packet being dropped. The above strategies are reactive in nature and do not coordinate action between the routing algorithm and the vehicle autonomy or flight system algorithm, as proposed by this paper.
There are several routing schemes proposed for aerial networks but none explicitly addresses the impact autonomous system decisions may have on the inter-UAV links and, by extension, the routing algorithm. The purpose of this work is not to review all proposed routing techniques for UAV networks but to address the impact of designing routing schemes without considering UAV autonomy or flight system algorithms; or vice versa.
Routing Algorithm Design Considerations
Routing generally is made up of two basic activities: determining optimal routes or paths; and the switching or transport of data packets through the network. However, in order to achieve the above goals, the network architecture must maintain reliable links for routing data from source to destination. In applications where link stability or topology is fixed, routing is more straight-forward and less complicated, e.g., in low mobility or fixed topology networks. For instance, in MANETs, the mobility of the nodes is quite slow and predictable and can be approximated with synthetic mobility models. This makes routing algorithm design less complicated. Routing algorithms that have shown reliable performance in MANETs or low mobility networks have been found to be unsuitable for UAV networks, as noted earlier. Current routing techniques proposed for UAV networks have tried to use position-vector, link-state or other reactive and hybrid approaches to mitigate the impact of topology instability. Since the mobility factor is very high in UAV networks and routing algorithms have to determine and route packets through these highly dynamic links, then the solution cannot lie with the routing algorithm alone (Anicho et al., 2018b). The approach being explored will have to link the vehicle autonomy algorithm to the routing algorithm, with the aim of stabilising the links and also avoiding dropped packets due to relocation decisions. The process in Figure 2 is a conceptual flow process and does not reflect all the technical details expected in a full routing algorithm but describes a typical routing process, agnostic to any particular routing protocol or metrics.
Figure 2. Conceptual Routing Flow Process
Autonomous Algorithms for UAVs
The concept of semi- or full autonomy in UAV implementation is accepted as the next generation of UAV system capability. However, autonomy is mission specific and has to be defined within the context of the application and what is essential for the mission objective. For instance, in the case of a solar-powered fixed wing UAV used for area coverage, autonomy encompasses the capability of the aerial platform to make decisions on how best to position itself to maximise coverage and maintain inter-UAV links for reliable communications while rationing stored energy through night/non-solar periods (Anicho et al., 2018a). It is also expected that the autonomous algorithm will coordinate path planning tasks while balancing the constraints of energy and power management for flight control and payload/mission requirements. Autonomous capability for such a solar electric aerial vehicle also involves the management of the three-dimensional aerodynamic environment where pitch, roll and yaw vectors are relevant. This picture does elevate autonomy in such aerial vehicles to a complex set of requirements that involve mission-critical decisions. For instance, how will the algorithm manage situations of insufficient stored energy to sustain flight in the midst of data exchange, where the option is either to cut off energy supply to the payload or risk a crash? The scenario of a crash may be extreme but not impossible and highlights the kind of decisions that may arise during implementation. However, applying a proactive and predictive design concept for the routing and flight control algorithm interface may help mitigate conflicts and improve performance.
Overview of a Typical UAV Platform Autonomy Algorithm
An algorithm to manage the flight, power and communications segment of a solar-powered fixed wing UAV or HAPS (which operates in the stratosphere at about 17-25 Km) is under development in the present research. The coordination algorithm has largely depended on using metrics like power and coverage parameters to control flight, platform positioning and communications. In the conceptual solar-powered fixed HAPS or UAV referenced in this research, the autonomy algorithm consists of the energy management and platform coordination algorithms. These two key subsystems define the level of autonomy applicable to the platform and are explained further below.
1) Energy Management Algorithm: The energy management algorithm that is relevant in solar applications manages the UAV power and energy requirements in order to assure platform persistence. It should apply smart decisions on power dimensioning and allocation to all units of the system. The objective is to ensure accurate conservation, prioritisation, and management of both primary and secondary energy sources for successful missions. The energy management logic achieves the mentioned objectives by tracking solar power availability and switching to back-up batteries when inevitable and to further trigger a gliding manoeuvre if energy resources reach critical minimum thresholds. Under such critical conditions, the logic shuts off power for propulsion and payload while the HAPS glides freely subject to glide dynamics consistent with the vehicleâs configuration (Anicho et al., 2018a). The algorithm initiates UAV platform ascent when solar energy is restored and the back-up batteries go into the recharge cycle.
It is important to highlight the workings of the energy management algorithm as part of the autonomous capability of the UAV, which does not currently have any routing awareness or considerations.
Figure 3. Conceptual Conflicts in UAV Platform Algorithms and Routing Schemes
2) Coordination Algorithm: The coordination algorithm enables the UAV to function in a multiple UAV network scenario by being able to dynamically coordinate within a swarm of UAVs. In this scenario, the UAV platforms are able to self-organise autonomously to meet global objectives. The coordination algorithm is designed to help each UAV navigate and function within a swarm in ways that the network can guarantee service to users. Deploying UAVs in this manner involves rigorous technical and engineering considerations as the mobility of the UAVs impact link stability, as earlier mentioned. For instance, providing communications coverage to mobile ground users using multiple UAVs with coordination-enabled capability requires that the UAVs can relocate dynamically to maximise coverage. The coordination algorithm ensures that all UAVs in the swarm can find improved locations to meet a predefined mission objective, which is to maximise ground user coverage. A conceptual coordination algorithm is designed to improve the UAV platformâs participation in the swarm network and to ensure improved relocation and positioning capabilities to meet mission objectives. However, the flaw with this approach is that such autonomous algorithms may conflict with the performance of any selected routing technique, as shown in Figure 3. The challenge of finding suitable routing technique may be linked to the non-integration approach to autonomous systems and routing protocol design.
In the case of the current autonomous solutions being developed for multiple coordination of aerial platforms, it is essential to provide the flight control system and coordination algorithm with an interface to interact with the routing algorithm and determine flight patterns or manoeuvres that will improve link stability for improved network performance. Designing autonomous vehicle control and coordination algorithms should involve adding interfaces which will enable the flight systems and routing algorithms to interrogate each other to improve platform position and management for link quality performance. It is important to mention that this interface requires critical infrastructure level security against attack vectors, e.g. uplink subscriber-initiated attack on the flight control system. In the design hierarchy, the flight system algorithm will have higher priority in terms of decision-making and will be able to override suggestions from the routing algorithm if it will impact safety or vehicle/platform endurance.
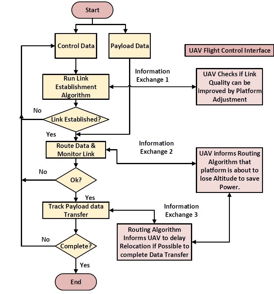
Proposed Integration Interface for Routing and Autonomous Algorithms
As described in Figure 4, the proposed interface will be implemented using mostly layer 2 and 3 protocols. The control data will include some information bits exchanged between the routing and autonomous algorithms. The information load will incur minimal overhead, as the bulk of the exchange is within the same vehicle. There are three main messages that will be exchanged; more could be added depending on application specifics, protocol frame requirements and bandwidth. One of the messages will control the positioning of the UAV platform for maximum link quality, which will improve routing performance. The aerial platform operates in a 3D environment and is capable of station-keeping, a capability that can be explored to improve inter-UAV link performance. The routing algorithm shares link status parameters with the flight control system, which in turn carries out computations on how to improve link status if below certain thresholds. The second information exchange informs the routing algorithm that the UAV plans a manoeuvre that may interrupt or degrade the link. This will enable the routing algorithm to make decisions on routing and may even broadcast this for other UAVs to adjust altitude to maintain link performance. This kind of message may be a warning message for extreme platform manoeuvres, for example gliding during critical phases of the mission, especially in a solar powered vehicle. A third message may be the routing algorithm requesting information from the UAV for likely delay in any sort of manoeuvre due to critical data transmission operation or related QoS provisioning. The integration of these two important algorithms, especially at design phase, may improve how aerial vehicles are implemented for communication networks. This aspect of the integration considers inter-UAV link stability for quality network performance.
Figure 4. Integrated Autonomous Flight System and Routing Algorithm
Implementation of Inter-UAV Links
Inter-UAV links are significant in the design and implementation of UAV-based networks, either as ad-hoc or infrastructure-based systems. The ability to sustain the quality of inter-UAV links will be crucial in the application of UAV-based networks for high-speed internet access. Future 5G networks will rely heavily on cloud-native architecture (e.g. CloudRAN), which will require very reliable links for maintaining connectivity, especially for enhanced mobile broadband (eMBB) (Huawei, 2016).
Microwave, mmWave & Optical Transmission for Inter-UAV Links
Free space optical systems use collimated laser beams with wavelengths in the range of 0.48-0.78 µm to transmit data at multigigabit rates with narrow beamwidth, compact and light weight terminals (Aviv, 2006; Fidler et al., 2010). Consequently, optical links have low power, are highly secure, are immune to interference or jamming (tap-proof) and, further, prevent exhaustion of scarce spectrum resources (Aviv, 2006; Henniger & Wilfert, 2010). However, optical or laser systems are susceptible to cloud coverage, weather conditions and atmospheric turbulence with stringent pointing, acquisition and tracking requirements (Zettl et al., 2007; Truyens, 2017). Optical links may be problematic or impractical for any propagation environment where unfavourable cloud and weather conditions are significant.
Microwave links, on the other hand, have better weather penetration characteristics and consequently lower propagation losses (Aviv, 2006; Fidler et al., 2010). In terms of ground-to-air and air-to-ground links, microwave systems prove more reliable and may be suitable for inter-UAV links within the troposphere. However, microwave systems need bulkier antennas or surface-mounted phased arrays, which require more computing power for steering beams and may significantly increase overall size, weight and power (SWaP) parameters (Aviv, 2006). The broader beamwidth of microwave radiation causing interference and security susceptibility are significant issues with this system as well (Aviv, 2006; Fidler et al., 2010).
Implementing mmWave will free up spectrum resources and harness the larger bandwidths and higher data rates possible within this frequency band (Huo et al., 2018). Smaller antennas improve SWaP configuration of mmWave systems, with better pointing profiles than microwave. However, mmWave is susceptible to gaseous attenuation due to water vapour, aggravated by atmospheric humidity, which degrades link quality (Huo et al., 2018). Wider application of mmWave systems will likely increase, as mmWave is proposed for use in future 5G network implementations.
Regardless of transmission technology, inherent characteristics of the technology must be considered for improved link performance. UAV platform autonomy algorithms must be able to manage aerial vehicle, antenna orientation and pointing computations to support routing decisions; this requirement sums up design considerations for routing, platform autonomy and transmission link technology for implementing UAV networks, either as ad-hoc or infrastructure-based.
Conclusion and Future Work
This paper has identified conflicts between routing and UAV autonomy algorithms and provides some context to the impact of autonomous platform algorithms on routing schemes. The work proposes a design approach that will integrate the routing and autonomous platform algorithms for improved network reliability. However, the implementation of inter-UAV links has significant impact on the network links regardless of the efficiency of the interfaces. Therefore, designing links using appropriate transmission technology may enhance the performance of integrating routing schemes and autonomous platform algorithms.
Future work will focus on developing simulation models to investigate routing-aware platform autonomy algorithms for mitigating topology/link issues. Another area of consideration will be the extent to which current advances in software defined networking can aid in the resolution of the conflicts between routing and UAV platform control. It will be interesting to research this problem within the context of next generation networking capabilities; this may redefine the impact of earlier defined conflicts. Moreover, this may lead to settling the open research question of the most suitable routing technique for UAV-based networks.
References
Aadil, F; Raza, A; Khan, MF; Maqsood, M; Mehmood, I; Rho, S. 2018. âEnergy Aware Cluster-Based Routing in Flying Ad-Hoc Networksâ. Sensors, 18, 1413. MDPI. http://dx.doi.org/10.3390â/s18051413.
Anicho, O; Charlesworth, PB; Baicher, GS; Nagar, A. 2018a. âAutonomous Unmanned Solar Powered HAPS: Impact of Latitudes and Seasons on Power and Communications Coverageâ. IEEE COMNETSAT, Medan, Indonesia, November.
Anicho, O; Charlesworth, PB; Baicher, GS; Nagar, A. 2018b. âIntegrating Routing Schemes and Platform Autonomy Algorithms for UAV Ad-hoc & Infrastructure Based Networksâ. 28th International Telecommunications Networks and Applications Conference (ITNAC), Sydney, Australia, November.
Aviv, DG. 2006. Laser Space Communications. Artech House Inc.
Biomo, JDMM; Kunz, T; St-Hilaire, M. 2014. âRouting in Unmanned Aerial Ad hoc Networks: A Recovery Strategy for Greedy Geographic Forwarding Failureâ. 2014 IEEE Wireless Communications and Networking Conference, April, pp. 2236-2241. http://dx.doi.org/10.1109â/WCNC.2014.6952677
Chen, H; Wang, X; Li, Y. 2009. âA Survey of Autonomous Control for UAVâ, 2009 International Conference on Artificial Intelligence and Computational Intelligence, Shanghai. IEEE, Nov. https://ieeexplore.ieee.org/document/5375937
Fidler, F; Knapek, M; Horwath, J; Leeb, WR. 2010. Optical Communications for High-Altitude Platforms. IEEE Journal of Selected Topics in Quantum Electronics, vol. 16, issue 5, Sep-Oct, pp. 1058-1070. https://ieeexplore.ieee.org/abstract/document/5464268 .
Gupta, L; Jain, R; Vaszkun, G. 2015. âSurvey of Important Issues in UAV Communication Networksâ. IEEE Communications Surveys & Tutorials, vol. 18, issue 2, pp. 1123-1152. https://ieeexploreâ.ieee.org/document/7317490
Henniger, H; Wilfert, O. 2010. âAn Introduction to Free-space Optical Communicationsâ. RadioEngineering, vol. 19, no. 2, pp. 203-212.
Huawei. 2016. â5G Network Architecture: A High-level Perspectiveâ. Huawei White Paper. Available at https://www.huawei.com/minisite/5g/img/5G_Network_Architecture_A_High-Level_Perspective_en.pdf
Huo, Y; Lu, T; Xu, W; Yuen, M. 2018. âDistributed and Multi-layer UAV Network for the Next-Generation Wireless Communicationâ. Cornell University. arXiv:1805.01534
Jiang, J; Han, G. 2018. âRouting Protocols for Unmanned Aerial Vehiclesâ. IEEE Communications Magazine, vol. 56, issue 1, pp. 58-63.
Maxa, J-A; Mahmoud, M; Larrieu, N. 2015. âSecure routing protocol design for UAV ad hoc networksâ. 2015 IEEE/AIAA 34th Digital Avionics Systems Conference. http://dx.doi.orgâ/10.1109/DASC.2015.7311415
Rosati, S; Kruzelecki, K; Heitz, G; Floreano, D; Rimoldi, B. 2016. âDynamic Routing for Flying Ad Hoc Networksâ. IEEE Transactions on Vehicular Technology, vol. 65, issue 3, pp. 1690-1700. http://dx.doi.org/doi: 10.1109/TVT.2015.2414819
Truyens, N. 2017. âComplementing and Enhancing Satellite Infrastructure by HAPS and optical communicationâ. 2017 HAPS4ESA Conference. https://atpi.eventsair.com/QuickEventâWebsitePortal/haps4esa/website/ExtraContent/ContentPage?page=8
Zettl, K; Muhammad, SS; Chlestil, C; Leitgeb, E; Friedl, A; Schmitt, NP; Rehm, W. 2007. âHigh bit rate optical wireless systems for swarm unmanned aerial vehicles: a feasibility studyâ. The Mediterranean Journal of Computers and Networks, vol. 3, no. 4, pp. 142-150.
Zhao, Z; Braun, T. 2012. âTopology control and Mobility Strategy for UAV Ad-hoc Networks: A Surveyâ. Joint ERCIM eMobility and MobiSense Workshop. Available at https://pdfs.semanticâscholar.org/2cbc/2c96cd19630c6d2097aef3d9450ab9665bea.pdf?_ga=2.20979835.1960318396.1546752601-1305157130.1546752601
Zheng, Z; Sangaiah, AK; Wang, T. 2018. âAdaptive Communication Protocols in Flying Ad Hoc Networkâ. IEEE Communications Magazine, vol. 56, issue 1, pp. 136-142.



